• Research Article
  • |
  • Open Access

Transcriptomic Insights into Salinity Responses in Roystonea Oleracea Under Freshwater and Saline Field Conditions

  • Vaishali M Gopala1#;
    • 1Subtropical Horticultural Research Station, USDA-ARS, USA.
    • #These authors have been equally contributed to this article.
  • Madhugiri Nageswara-Rao1*#;
    • 1Subtropical Horticultural Research Station, USDA-ARS, USA.
    • #These authors have been equally contributed to this article.
  • M. Patrick Griffith2;
    • 2Montgomery Botanical Center, USA.
  • Daniel A Tucker2,3;
    • 2Montgomery Botanical Center, USA.
    • 3Department of Earth and Environment, Institute of Environment, Florida International University, USA.
  • Sukhwinder Singh1*;
    • 1Subtropical Horticultural Research Station, USDA-ARS, USA.
  • Corresponding Author(s): Madhugiri Nageswara-Rao & Sukhwinder Singh

  • Subtropical Horticultural Research Station, USDA-ARS, 13601 Old Cutler Road, Miami, FL 33158, USA.
    Tel: 786-573-7050; 786-573-7060;

  • mnrbhav@gmail.com; Madhugiri.Nageswara-Rao@usda.gov; Sukhwinder.singh@usda.gov

  • Nageswara-Rao M & Singh S (2026)

  • This Article is distributed under the terms of Creative Commons Attribution 4.0 International License

Received : Dec 22, 2025
Accepted : Jan 07, 2026
Published Online : Jan 14, 2026
Journal : Journal of Plant Biology and Crop Research
Publisher : MedDocs Publishers LLC
Online edition : http://meddocsonline.org

Cite this article: Gopala VM, Nageswara-Rao M, Griffith MP, Tucker DA, Sukhwinder S. Transcriptomic Insights into Salinity Responses in Roystonea oleracea under Freshwater and Saline Field Conditions. J Plant Biol Crop Res. 2026; 10(1): 1113.

Abstract

Roystonea oleracea (Caribbean royal palm), a prominent ornamental species in coastal landscapes, exhibits moderate salinity tolerance, yet its molecular responses to salt stress remain underexplored. This study conducted RNA-seq analysis on leaf tissues from mature palms grown under relative freshwater and saltwater conditions at Montgomery Botanical Center, Coral Gables, to elucidate salinity-responsive mechanisms. De novo transcriptome assembly using Trinity yielded 237,451 unigenes with high completeness (BUSCO: 98.2% embryophyta_odb10). Differential Gene Expression (DGE) via DESeq2 identified 1,045 DEGs (|log2FC| ≥1, FDR ≤0.05), with 552 upregulated and 493 downregulated in freshwater relative to saltwater. GO enrichment highlighted stress response, osmotic adjustment, and metabolic regulation, while KEGG pathways revealed shifts in hormone signaling, nitrogen metabolism, and photosynthesis. Key salinity-responsive genes included heat shock proteins, ion transporters (e.g., KAT1, ATPase), transcription factors (e.g., NAC, WRKY, MYB), and ROS scavengers, suggesting multifaceted adaptations. Additionally, 77,868 Simple Sequence Repeats (SSRs) were identified, providing markers for breeding and population studies. These findings provide the first transcriptomic insights into R. oleracea’s responses to salinity, informing strategies for enhancing coastal palm resilience amid changing conditions and rising sea levels.

Keywords: Adaptability; Differential genes; Ornamental plant; Royal palms; Stress response; Transcriptome.

Introduction

Royal palms (Genus Roystonea) are globally renowned as premier ornamental trees, prized for their imposing stature, smooth columnar trunks, and prominent crownshafts. Roystonea oleracea, in particular, ranks among the few tallest palms worldwide, frequently exceeding 30 meters and occasionally reaching up to 40 meters in height. It is highly valued in tropical and subtropical landscapes for its rapid growth and aesthetic appeal in urban and coastal settings [36,14]. In addition to its ornamental role, the genus provides modest local economic benefits, such as timber for construction and occasional harvesting of palm hearts as a food source in native regions.

R. oleracea is native to the Lesser Antilles, northern South America (including Colombia, Venezuela, and Trinidad and Tobago), and Guatemala, with extensive naturalization through cultivation in other tropical areas [14]. Despite its ecological, ornamental, and localized economic significance, Roystonea remains genetically understudied compared to other commercially important palms. Genomic efforts in palms have predominantly targeted species like date palm (Phoenix dactylifera), oil palm (Elaeis guineensis), and coconut (Cocos nucifera) [36]. To date, no chromosome-scale nuclear genome assembly exists for R. oleracea, and transcriptomic resources are limited, highlighting the need for foundational datasets to support genelevel investigations in this non-model species and to uncover mechanisms underlying abiotic stress responses [36,14].

Salinity is a principal abiotic constraint in coastal and irrigated landscapes and is particularly relevant to coastal palms like Roystonea, which exhibit moderate salt tolerance but may face growth limitations in highly saline environments [18]. Work in P. dactylifera shows that date palm combines multiple tolerance strategies, including ion homeostasis, osmotic adjustment, ROS detoxification, and ABA-mediated signaling to persist under high salinity, although yield declines at excessive salt loads [2,11,30,52]. Transcriptome-scale analyses in date palm demonstrate broad remodeling of ion transport, antioxidant systems, and hormone pathways under salt stress [1,51]. In coconut, comparative RNA-seq across varieties under salt stress similarly highlights roles for ion transporters, osmolyte biosynthesis, and stress-hormone signaling in tolerance, often in a variety-specific manner [40,43]. Collectively, these studies in related palms motivate an understudied salt-stress expression atlas for Roystonea to illuminate conserved and lineage-specific responses.

In the absence of a high-quality genome for R. oleracea, de novo RNA-seq assembly provides a viable route to generate gene catalogs and quantify expression. Trinity remains a standard approach for assembling full-length transcripts from short reads in non-model organisms, and subsequent gene-level quantification enables robust differential expression [20,22,35] as demonstrated in comparative transcriptomic studies of floral trait variation in Hippeastrum spp. [17], drought responses in Agave sisalana [39], and water stress in tall fescue (Festuca arundinacea) [44]. In this study, we present the first de novo transcriptome assembly for R. oleracea using RNA-sequencing data from leaf tissue collected under naturally varying freshwater and saline field conditions. Our primary objectives were (1) to establish a comprehensive reference transcriptome for functional genomic research in this species, (2) to identify Differentially Expressed Genes (DEGs) and enriched pathways potentially associated with salinity exposure, and (3) to compare the molecular mechanisms employed by R. oleracea with known salt tolerance pathways. We assembled a de novo R. oleracea leaf transcriptome from RNA-seq data under low- and high-salinity field conditions, followed by differential gene expression analysis between these environments. By pairing environmental measurements (soil/water chemistry) with transcriptomics, our study delivers foundational Roystonea resources and identifies salt-responsive pathways in ion transport, osmoprotection, ROS management, and hormone signaling expected from related palms but hitherto undocumented in R. oleracea, while considering the observational context of our sampling [43,51,52]. R. oleracea, a tropical palm species, demonstrates an extraordinary ability to thrive in environments with varying salinity levels. This study delves into the underlying transcriptomic mechanisms that enable this resilience, providing vital insights into the plant’s survival strategies. Understanding how this species copes with salinity stress is particularly significant in today’s context of climatic challenges and habitat degradation. By shedding light on the molecular pathways involved, we aim to inform conservation efforts, enhance our knowledge of plant adaptations, and promote the continued success of R. oleracea in diverse ecological settings.

Materials and methods

Plant materials and growth conditions

The study utilized mature Royal palm (R. oleracea) trees grown at Montgomery Botanical Center in Coral Gables, Florida, a coastal area with varying salinity levels. Leaf tissue samples were collected from palms growing under two distinct conditions: freshwater and saltwater environments, with three biological replicates per condition. The plants were naturally exposed to these conditions due to the garden’s proximity to coastal saline areas and less saline inland zones fed by freshwater wellsprings [21]. Water characteristics, including pH, salinity, and conductivity, were measured for each replicate and are summarized in Table 1. Total RNA was isolated from leaf tissue using the RNeasy Plant Mini Kit (Qiagen, Hilden, Germany) according to the manufacturer’s instructions. RNA quality and integrity were evaluated using a NanoDrop 2000 spectrophotometer (Thermo Fisher Scientific, MA, USA) and an Agilent 2100 Bioanalyzer (Agilent Technologies, CA, USA). Only samples with an RNA Integrity Number (RIN) exceeding 7.0 were selected for subsequent analyses

table 1 Table 1

Table 1: Physicochemical properties of water.

** = p < 0.01 (two-sample t-test)

RNA sequencing and quality control

RNA sequencing libraries were constructed using the TruSeq Stranded mRNA Sample Preparation kit (Illumina, CA, USA). Poly(A)-enriched mRNA was fragmented and converted into cDNA through reverse transcription, followed by adapter attachment and amplification. Sequencing was performed on the Illumina NovaSeq 6X Plus platform (Illumina, CA, USA) with a NovaSeq SP reagent kit, producing paired-end reads of 150 bp. Raw sequence data quality was checked using FastQC [4], and low-quality reads and adapter sequences were removed using Trimmomatic [8]. All sequence reads were deposited in the public NCBI Sequence Read Archive database under BioSample accessions - PRJNA1370088.

De novo Transcriptome Assembly and Functional Annotation

A total of 143,560,205 high-quality filtered reads were assembled de novo using Trinity v2.15.1 [20,22] with standard parameters (K = 25), incorporating edge analysis for precise contig assembly. Redundancy was reduced by clustering the transcriptome with CD-HIT-EST v4.6.7 [15] at a 95% sequence identity threshold. Following assembly filtering, TransDecoder (https:// github.com/TransDecoder/TransDecoder) predicted coding sequences by detecting probable Open Reading Frames (ORFs) based on homology and coding potential, aiding in functional annotation [22]. Contig NX statistics were computed using the Trinity script ‘contig_Nx.pl’ to assess assembly quality, with the N50 metric being the most commonly referenced. Assembly completeness was evaluated using Benchmarking Universal Single-Copy Orthologs (BUSCO v.5.8.2) [41] against the databases eukaryota_odb10 and viridiplantae_odb10.

Functional annotation of unigenes was conducted using BLASTx and BLASTp against protein databases including NCBI Non-Redundant protein sequences (Nr), NCBI non-redundant nucleotide sequences (Nt), SwissProt [7], TrEMBL [5], Clusters of Orthologous Groups (COG) [45], and transcriptome databases of Phoenix dactylifera (date palm), Elaeis guineensis (oil palm), and Cocos nucifera (coconut), with an E-value cutoff of 1e-5.

Differential gene expression analysis

Reads from each sample were aligned to the assembled transcriptome to measure transcript abundance using the ‘align_ and_estimate_abundance.pl’ script within the Trinity package. Transcript abundance was estimated using Salmon [32], which adjusts for sequencing biases with its bias-aware model. The Trinity script ‘abundance_estimates_to_matrix.pl’ was then employed to create count and expression matrices. Differential expression analysis was performed using DESeq2 (1.40.2) [28] in R, utilizing raw read counts to compare expression profiles between freshwater and saltwater conditions. Transcripts with low expression (TPM < 1 across all samples) were excluded to minimize noise. Genes were deemed differentially expressed with a False Discovery Rate (FDR) ≤ 0.05 and an absolute log2FC ≥1.

Data visualization and statistical analysis

Differential expression outcomes were depicted using MA plots and volcano plots in R. Heatmaps of differentially expressed genes were produced using heatmap3 (v1.1.9) [57], and Venn diagrams were generated with the ggplots package in R [48]. All statistical analyses were conducted in R.

Functional annotation and gene ontology enrichment

Functional annotation of the assembled R. oleracea transcriptome was carried out using the Trinotate pipeline with default settings [9]. Coding sequences were predicted from assembled transcripts using TransDecoder (https://github.com/ TransDecoder/TransDecoder), identifying likely Open Reading Frames (ORFs) based on homology and coding potential. Predicted protein sequences underwent similarity searches using BLASTx and BLASTp against the UniProt/SwissProt database with an E-value threshold of 1e-5. Conserved protein domains were detected using HMMER against the Pfam database [29]. Gene Ontology (GO) terms were assigned using eggNOG-mapper [10] and TrEMBL-based annotation. Results were integrated into the Trinotate SQLite database and summarized in a final annotation report. Gene Ontology (GO) enrichment analysis identified overrepresented biological processes, molecular functions, and cellular components among Differentially Expressed Genes (DEGs). GO terms were assigned based on sequence homology using Trinotate and eggNOG-mapper. The GOseq R package [54] performed enrichment analysis, correcting for transcript length bias in RNA-seq data. DEGs were divided into upregulated and downregulated groups for analysis, with GO terms assessed for significance using the Wallenius non-central hypergeometric test and a False Discovery Rate (FDR) cutoff of ≤ 0.05. Enriched GO terms were visualized with bar plots using the ggplot2 package (v3.5.0) in R [49]. KEGG pathway enrichment of DEGs was conducted using clusterProfiler (v4.10.0) [50].

Results

Transcriptome assembly quality assessment

The de novo assembled transcriptome of R. oleracea was evaluated for completeness using Benchmarking Universal Single-Copy Orthologs (BUSCO) against the Viridiplantae (n=425) and Eukaryota (n=255) datasets (Table 2). For Viridiplantae, 420(98.8%) complete BUSCOs were identified, comprising 94(22.1%) single-copy and 326(76.7%) duplicated BUSCOs. Fragmented BUSCOs accounted for 4(0.9%), with only 1(0.2%) missing. Similarly, for Eukaryota, 250(98.0%) complete BUSCOs were detected, including 47(18.4%) single-copy and 203(79.6%) duplicated, with 4(1.6%) fragmented and 1(0.4%) missing. These metrics indicate a high-quality, near-complete assembly.

table 2 Table 2

Table 2: BUSCO Assessment of Transcriptome Completeness in R. oleracea Assembly.
Summary of BUSCO analysis results using three reference datasets: eukaryota_odb10 (general eukaryotic genes) and viridiplantae_ odb10 (land plants) are presented in Table 2. This table presents the number and percentage of complete, single copy, duplicated, fragmented, and missing BUSCO genes, indicating the completeness and quality of the de novo transcriptome assembly of R. oleracea.

Functional annotation

The functional annotation of the de novo assembled R. oleracea transcriptome provided valuable insights into its genetic profile (Table 3). Out of 237,451 total transcripts, 147,024(61.92%) were annotated in at least one database, while 70,720(29.78%) were annotated across all databases. The NT database yielded the highest annotation rate, matching 125,546 transcripts (52.87%), followed by TrEMBL with 115,379 transcripts (48.59%) and NR with 114,570 transcripts (48.25%). Among related species, Elaeis guineensis (Oil palm) annotated 106,617 transcripts (44.9%), Phoenix dactylifera (Date palm) matched 105,019 transcripts (44.23%), and Cocos nucifera [Coconut (Hainan Tall)] annotated 101,513 transcripts (42.75%). The lowest annotation rate was observed with SwissProt, covering 81,563 transcripts (34.35%).

table 3 Table 3

Table 3: Functional Annotation of the R. oleracea Transcriptome.

Gene ontology (GO) and COG classifications

COG classification showed functional class distribution, with the highest counts in general function prediction only (R; ~5,000), posttranslational modification/protein turnover/ chaperones (O; ~4,000), and signal transduction mechanisms (T; ~3,000), followed by categories like transcription (K) and replication/recombination/repair (L) (Figure 1a). GO classification revealed the distribution of annotated unigenes across three categories: Molecular Function (MF), Biological Process (BP), and Cellular Component (CC) (Figure 1b). In MF, the top terms included binding (e.g., heterocyclic compound binding, ion binding) and catalytic activity, with over 20,000 genes in the highest category. BP was dominated by cellular and metabolic processes, while CC highlighted membrane-bound organelles and intracellular components.

Figure 1: Classification of R. oleracea Transcriptome. (a) KOG classification. (b) Gene Ontology (GO) Classification.

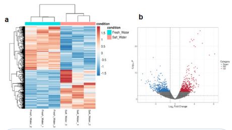
Figure 2: : Differentially Expressed Genes (DEGs) between Freshwater and Saltwater R. oleracea. (a) Hierarchical clustering analysis of DEGs. The gene expression levels are depicted through a color gradient, with blue representing downregulation and orange denoting upregulation. (b) MA plot analyzing the differential expression of genes in freshwater and saltwater plants. Black dots show non-significant DEGs, and red dots show significant DEGs.

Differential gene expression analysis

Differential gene expression analysis between freshwater and saltwater conditions in R. oleracea leaves revealed distinct patterns of gene regulation, as illustrated in Figure 2. Hierarchical clustering (Figure 2a) demonstrated clear separation of the three freshwater and three saltwater replicates, with DEGs exhibiting upregulation (yellow) predominantly in one condition and downregulation (blue) in the other, indicating condition-specific responses to salinity variations. The MA plot (Figure 2b) further visualized these differences, where red dots represent signifi cantly differentially expressed genes (FDR ≤ 0.05, |log2FC| ≥ 1) against a backdrop of non-significant genes (black dots), highlighting genes with high fold changes at varying expression levels.

Gene Ontology (GO) enrichment analysis of Differentially Expressed Genes (DEGs) in R. oleracea leaves under freshwater versus saltwater conditions highlighted key biological processes associated with salinity adaptation, as depicted in the bar plots (Figure 3a). The left panel illustrates enriched GO terms for upregulated DEGs in saltwater conditions, with prominent categories including response to stress, osmotic stress response, and ion homeostasis, indicated by varying bar lengths representing significance levels (-log10 p-value) or gene counts. The right panel shows enriched terms for downregulated DEGs in categories, emphasizing processes such as metabolic regulation and cellular response to stimulus, suggesting a reprogramming of gene expression to mitigate salinity-induced damage. Overall, these enrichments reveal a focused activation of stress-related pathways in response to increased salinity.

KEGG pathway enrichment analysis of Differentially Expressed Genes (DEGs) in R. oleracea leaves under freshwater versus saltwater conditions revealed distinct metabolic and regulatory responses, as illustrated in the bubble plots (Figure 3b). For DEGs upregulated in freshwater, enriched pathways included zeatin biosynthesis, N-glycan biosynthesis, tyrosine metabolism, tryptophan metabolism, TGF-beta signaling, starch and sucrose metabolism, sphingolipid signaling, and photosynthesis, with rich factors ranging from 0.05 to 0.25 and gene numbers from 2.5 to 7.5, indicating significant activation of growth and metabolic processes under low salinity (-log10 p-value up to 5). Conversely, DEGs downregulated in freshwater (upregulated in saltwater) highlighted pathways such as plant hormone signal transduction, nitrogen metabolism, glycerolipid metabolism, flavone and flavanol biosynthesis, and the citrate cycle (TCA cycle), with rich factors from 0.04 to 0.12 and gene numbers from 2 to 10 (-log10 p-value up to 2.75). These contrasting enrichments suggest a shift from growth-oriented metabolism in freshwater to stress-adaptive pathways in saltwater, reflecting salinity-induced response.

Figure 3: Enrichment analysis of DEGs. (A) The bar plot of Gene Ontology (GO) enrichment of up and down – regulated DEGs from Freshwater vs. Saltwater R. oleracea (B) The bubble plot of KEGG pathway enrichment of up and down – regulated DEGs from Freshwater vs. Saltwater R. oleracea. The point size represents the number of DEGs, and colors indicate the padj ranges.

Differential gene expression analysis identified ~30 key salinity-responsive genes in R. oleracea, as summarized in Table 4 and Figure 4, with log2fold changes ranging from -10.59 to 4.25 and adjusted p-values indicating high statistical significance (padj < 0.05). These DEGs spanned categories such as osmolyte biosynthesis and chaperones (e.g., chaperonin-like RbcX protein, heat shock proteins), transcription factors as stress regulators (e.g., NAC domain-containing protein, WRKY transcription factor 17, MYB83), ion transport and homeostasis (e.g., highaffinity nitrate transporter, potassium channel KAT1, plasma membrane ATPase), ROS and antioxidants (e.g., glyoxalase I4, anaerobic nitrate reductase), and ABA/MAPK/Ca2+ signaling (e.g., BZIP transcription factor 46, calmodulin-binding receptorlike kinase, cytoplasmic kinase 2), highlighting multifaceted molecular adaptations to salinity stress.

Figure 4: Hierarchical clustering and heatmap of differential gene expression for salinity response genes.

table 4 Table 4

Table 4: Differentially expressed salinity-responsive genes of R. oleracea.

Microsatellite (SSR) analysis

Microsatellite search identified 23,7451 SSRs across 237,451 examined sequences (total size: 239,446,924 bp), with 77,868 sequences containing SSRs and 54,371 containing more than one SSR (Table 5). Complex SSRs numbered 16,220, with distribution by repeat type as follows: dinucleotide (20,380), trinucleotide (8,983), tetranucleotide (2,004), pentanucleotide (283), and hexanucleotide (133). Dinucleotide repeats were the most abundant, consistent with patterns in plant transcriptomes.

table 5 Table 5

Table 5: Summary of SSRs identified in R. oleracea transcriptome.

Discussion

The de novo transcriptome assembly of R. oleracea demonstrated high completeness, as evidenced by BUSCO scores exceeding 98% for both plant and eukaryotic orthologs, indicating minimal fragmentation and a robust resource for downstream analyses. This quality is comparable to assemblies in related palms, such as date palm (P. dactylifera), where similar BUSCO metrics (e.g., 95-99% completeness) have supported stress response studies [34]. The annotation of 61.92% of R. oleracea transcripts reflects a moderate success rate. The strong alignment with P. dactylifera (44.23%) and E. guineensis (44.9%) suggests conserved genetic elements, consistent with RNAseq studies on related species where P. dactylifera achieved a 78% annotation rate against multiple databases [3]. Similarly, E. guineensis reported an 85% annotation rate, emphasizing the importance of species-specific transcriptomes for capturing salinity-related genes [42]. The reduced SwissProt annotation (34.35%) aligns with findings in other non-model plants, where limited curated data restricts annotation depth, underscoring the need for expanded genomic resources to fully elucidate salinity tolerance mechanisms in Royal palm.

GO and COG classifications underscored metabolic and cellular adaptations, with enrichment in binding, catalytic activity, and signal transduction hallmarks of abiotic stress responses. The prominence of metabolic processes in BP and membrane components in CC aligns with salinity-induced osmotic and ionic adjustments, as seen in oil palm transcriptomes under salt stress, where similar categories were upregulated to maintain cellular integrity [6].

Analyzing gene expressions under different environmental conditions reveals how pathways respond to stressors, aiding in the development of more effective agronomic strategies. Utilizing genomic technologies like CRISPR and RNA-Seq enhances desirable traits, promoting crop improvement and sustainability. Establishing a genetic framework for R. oleracea could greatly enhance oil palm varieties, supporting food security and agricultural productivity amid global challenges. The observed clustering and differential expression patterns in R. oleracea underscore potential molecular adaptations to salinity, with DEGs likely involved in osmotic adjustment, ion transport, and stress signaling, similar to mechanisms reported in related palm species. For instance, in P. dactylifera, RNA-seq analyses under salinity stress identified comparable DEGs in pathways for salt tolerance, including those regulating ion homeostasis and antioxidant responses, with hierarchical clustering revealing distinct salt-responsive gene modules [53]. Likewise, transcriptome profiling in P. dactylifera exposed to high salinity showed modulated expression of genes for compatible solute accumulation, mirroring the upregulation patterns in our saltwater samples and suggesting conserved evolutionary strategies across Arecaceae [34]. These findings emphasize the value of sampling in coastal environments for uncovering salinity resilience across plants for comparative studies.

The GO enrichment results in R. oleracea demonstrate a pronounced emphasis on stress response and osmotic adjustment mechanisms, with upregulated DEGs enriched in terms related to salt stress signaling and ion exclusion, which are critical for maintaining cellular homeostasis in coastal saline environments. This aligns with transcriptome studies in other species, where similar GO terms for oxidative stress response and carbohydrate metabolism facilitate osmotic balance under salinity; for instance, in date palm, RNA-seq analysis under salinity stress identified enriched GO categories like response to salt stress and osmotic stress, with DEGs involved in ion transport and antioxidant pathways contributing to tolerance [53]. Similarly, in oil palm, core transcriptome responses to salinity included enriched terms for abiotic stress and osmotic regulation, highlighting genes for drought and salt adaptation through metabolic reprogramming [13,25]. In mango (Mangifera indica), comparative transcriptome profiling of salt-tolerant and sensitive genotypes revealed enriched GO terms for response to stimulus and osmotic stress, with upregulated genes linked to ion homeostasis and reactive oxygen species scavenging [33]. Furthermore, in wheat (Triticum aestivum), salt-stress transcriptome analysis showed enrichment in biological processes like response to oxidative stress and carbohydrate metabolism, aiding osmotic adjustment and ion compartmentalization [19,46]. In tomato (Solanum lycopersicum), RNA-seq under salinity identified DEGs enriched in stress response and osmotic pathways, including those for hormone signaling and solute accumulation, underscoring conserved mechanisms [38]. These parallels suggest that Royal palm’s salinity tolerance may involve evolutionarily conserved modules across the plants.

The KEGG enrichment analysis of R. oleracea reveals a dynamic interplay between growth-oriented pathways upregulated in freshwater and stress-adaptive pathways upregulated in saltwater, underscoring its potential salinity tolerance mechanisms. The upregulation of photosynthesis, starch and sucrose metabolism, and secondary metabolite biosynthesis in freshwater aligns with reduced stress demands, while the downregulation of plant hormone signal transduction, nitrogen metabolism, and flavone biosynthesis suggests their activation under salinity to manage osmotic and ionic stress, a pattern observed across plant transcriptomes. In quinoa (Chenopodium quinoa), RNA-seq under salinity stress identified upregulated pathways like hormone signaling and nitrogen metabolism for osmotic adjustment, contrasting with their lower activity in control conditions [37]. In barley (Hordeum vulgare), transcriptome profiling under salt stress enriched pathways such as glycerolipid metabolism and citrate cycle for energy redirection to stress tolerance, mirroring the saltwater upregulation in Royal palm [31]. In soybean (Glycine max), salinity-responsive RNA-seq showed enhanced flavone biosynthesis and hormone signaling under stress, with reduced activity in non-stressed plants, supporting the freshwater downregulation observed here [47]. In rice, salt stress induced upregulation of the TCA cycle and nitrogen metabolism for ion homeostasis, contrasting with their suppression in low-salinity controls [59]. In sorghum (Sorghum bicolor), transcriptomic analysis under salinity enriched plant-pathogen interaction and hormone signaling pathways, indicating stressspecific activation absent in unstressed conditions [56]. These comparative insights suggest that Royal palm’s differential pathway regulation reflects conserved salinity response strategies, offering potential targets for breeding programs to enhance abiotic stress resilience.

The identified salinity-responsive DEGs in R. oleracea, including heat shock proteins, ion transporters, and signaling components, suggest mechanisms for osmotic regulation, ion homeostasis, and oxidative stress mitigation, which are crucial for survival in coastal saline environments. Similar gene sets have been reported in other plant RNA-seq studies, where heat shock proteins and chaperones contribute to protein stability under salinity, as observed in barley mutants where rapid ion transporter activation enhanced salt tolerance [26,55]. In rice, comparative transcriptome analysis of salt-tolerant and sensitive cultivars revealed upregulated NAC and WRKY transcription factors for stress regulation, paralleling the TF categories in Royal palm [12]. Tomato root RNA-seq under salt stress showed transcriptome reprogramming involving ABA/MAPK signaling and alternative splicing, akin to the signaling DEGs here, emphasizing early response pathways [16]. In chickpea, molecular regulation of salt tolerance involved ion homeostasis genes like potassium transporters, supporting the ion transport category in our study [24]. Soybean root time-series transcriptome under salt stress highlighted gene networks with ROS scavengers and hormone signaling, mirroring the antioxidant and signaling DEGs in R. oleracea [23]. These parallels indicate conserved salinity tolerance strategies across species, providing a basis for functional and potential genetic enhancement in palms.

SSR analysis identified abundant dinucleotide repeats, which are valuable for marker development in breeding, population genetics, conservation, and species variation assessment programs. This distribution is typical in palms, as in date palm, where trinucleotide SSRs predominate in coding regions for salt-tolerant varieties [58]. Comparative studies in rice reveal similar SSR frequencies associated with salinity QTLs, aiding marker-assisted selection [27].

In summary, this study provides the first high-quality de novo transcriptome for the ornamental royal palm, R. oleracea, filling a crucial genomic gap within the Arecaceae family. Our analysis of the response to salinity shows that this palm quickly initiates a coordinated defense involving the upregulation of ion homeostasis, redox balance, and metabolic reprogramming, which are conserved across palms and crops like rice, tomato, and wheat. R. oleracea has strong, pre-existing transcriptional machinery capable of responding to environmental stress. Future functional validation could improve coastal palm cultivation amid climate-driven salinization. The identified DEGs serve as a valuable resource for comparative genomics across palms, offering molecular targets for the enhanced selection or genetic engineering of improved salt and drought tolerance in economically and ornamentally important palm species facing rising coastal salinity and drought due to environmental change.

Author declarations

Acknowledgements

This research was supported through appropriated funds from the United States Department of Agriculture - Agricultural Research Service (USDA-ARS) under Project Number 6038- 13210-004-000-D. Various biological technicians in maintaining and help sampling palms are highly acknowledged.

Authors’ contributions

VMG and MNR analyzed, visualized, reviewed, and drafted the manuscript. MNR, MPG, and DAT conducted field experiments and data collection. MNR, MPG, and SS conceptualized the experiments, reviewed, and edited the manuscript. DAT reviewed and edited the manuscript. MNR and SS contributed logistical support for the execution of the experiments. All the authors in this research work declare no conflict of interest.

References

  1. Ahmad M, Aziz MA, Sabeem M, Kutty MS, Sivasankaran SK, et al. Date palm transcriptome analysis provides new insights on changes in response to high salt stress of colonized roots with the endophytic fungus Piriformospora indica. Front Plant Sci. 2024; 15: 1400215.
  2. Al-Dakheel AJ, Hussain MI, Abdulrahman A, Abdullah A. Long term assessment of salinity impact on fruit yield in eighteen date palm varieties. Agric Water Manag. 2022; 269: 107683.
  3. Al-Dous EK, George B, Al-Mahmoud ME, Al-Jaber MY, Wang H, et al. De novo genome sequencing and comparative genomics of date palm (Phoenix dactylifera). Nat Biotechnol. 2011; 29: 521–527.
  4. Andrews S. FastQC: a quality control tool for high throughput sequence data. 2010.
  5. Apweiler R, Bairoch A, Wu CH, Barker WC, Boeckmann B, et al. UniProt: the universal protein knowledgebase. Nucleic Acids Res. 2004; 32: 115–119.
  6. Bittencourt CB, Carvalho da Silva TL, Rodrigues Neto JC, Vieira LR, Leão AP, et al. Insights from a multi-omics integration study in oil palm (Elaeis guineensis Jacq.) response to abiotic stresses: part one – salinity. Plants. 2022; 11: 1755.
  7. Boeckmann B, Bairoch A, Apweiler R, Blatter MC, Estreicher A, et al. The SWISS-PROT protein knowledgebase and its supplement TrEMBL in 2003. Nucleic Acids Res. 2003; 31: 365–370.
  8. Bolger AM, Lohse M, Usadel B. Trimmomatic: a flexible trimmer for Illumina sequence data. Bioinformatics. 2014; 30: 2114–2120.
  9. Bryant DM, Johnson K, DiTommaso T, Tickle T, Couger MB, et al. A tissue-mapped axolotl de novo transcriptome enables identification of limb regeneration factors. Cell Rep. 2017; 18: 762–776.
  10. Cantalapiedra CP, Hernández-Plaza A, Letunic I, Bork P, Huerta-Cepas J. eggNOG-mapper v2: functional annotation, orthology assignments and domain prediction at the metagenomic scale. Mol Biol Evol. 2021; 38: 5825–5829.
  11. Du B, Ma Y, Yáñez-Serrano AM, Arab L, Fasbender L, et al. Physiological responses of date palm (Phoenix dactylifera) seedlings to seawater and flooding. New Phytol. 2021; 229: 3318–3329.
  12. Fang X, Mo J, Zhou H, Shen X, Xie Y, et al. Comparative transcriptome analysis of gene responses of salt-tolerant and salt-sensitive rice cultivars to salt stress. Sci Rep. 2023; 13: 19065.
  13. Ferreira TMM, Filho JAF, Leão AP, Sousa CAF, Souza MTJ. Structural and functional analysis of stress-inducible genes and their promoters selected from young oil palm under salt stress. BMC Genomics. 2022; 23: 735.
  14. Florin M. Roystonea oleracea (Caribbean royal palm). CABI Compendium. 2014.
  15. Fu L, Niu B, Zhu Z, Wu S, Li W. CD-HIT: accelerated for clustering the next-generation sequencing data. Bioinformatics. 2012; 28: 3150–3152.
  16. Gan J, Qiu Y, Tao Y, Zhang L, Okita TW, et al. RNA-seq analysis reveals transcriptome reprogramming and alternative splicing during early response to salt stress in tomato root. Front Plant Sci. 2024; 15: 1394223.
  17. Gopala VM, Nageswara-Rao M, Govindarajulu R, Meerow AW, Singh S. Genetic insights into Hippeastrum species: a comparative transcriptomic analysis. J Biosci. 2025; 50: 82.
  18. Gonzalez PD, Tucker DA, Nageswara-Rao M, Griffith MP, Baskar MSB, et al. Enhancing cabbage palm resilience to saltwater stress through silicon applications. HortScience. 2025; 60: 1547–1554.
  19. Goyal E, Amit SK, Singh RS, Mahato AK, Chand S, et al. Transcriptome profiling of the salt-stress response in Triticum aestivum cv. Kharchia Local. Sci Rep. 2016; 6: 27752.
  20. Grabherr MG, Haas BJ, Yassour M, Levin JZ, Thompson DA, et al. Trinity: reconstructing a full-length transcriptome without a genome from RNA-seq data. Nat Biotechnol. 2011; 29: 644.
  21. Griffith MP, Meyer A, Grinage A. Global ex situ conservation of palms: living treasures for research and education. Front For Glob Change. 2021; 4: 711414.
  22. Haas BJ, Papanicolaou A, Yassour M, Grabherr M, Blood PD, et al. De novo transcript sequence reconstruction from RNA-seq using the Trinity platform for reference generation and analysis. Nat Protoc. 2013; 8: 1494–1512.
  23. Hu J, Zhuang Y, Li X, Li X, Sun C, et al. Time-series transcriptome comparison reveals the gene regulation network under salt stress in soybean roots. BMC Plant Biol. 2022; 22: 157.
  24. Khan HA, Sharma N, Siddique KHM, Colmer TD, et al. Comparative transcriptome analysis reveals molecular regulation of salt tolerance in two contrasting chickpea genotypes. Front Plant Sci. 2023; 14: 1191457.
  25. Lee FC, Yeap WC, Kee SY, Kulaveerasingam H, Appleton DR. Core transcriptome network modulates temperature and osmotic stress responses in oil palm. Front Plant Sci. 2024; 15: 1497017.
  26. Li N, Shao T, Xu L, Long X, Rengel Z, et al. Transcriptome analysis reveals molecular mechanisms underlying enhanced salt tolerance in Melia azedarach. Sci Rep. 2024; 14: 10981.
  27. Li Q, Yang A, Zhang WH. Comparative studies on tolerance of rice genotypes differing in their tolerance to moderate salt stress. BMC Plant Biol. 2017; 17: 141.
  28. Love MI, Huber W, Anders S. Moderated estimation of fold change and dispersion for RNA-seq data with DESeq2. Genome Biol. 2014; 15: 1–21.
  29. Mistry J, Chuguransky S, Williams L, Qureshi M, Salazar GA, et al. Pfam: the protein families database in 2021. Nucleic Acids Res. 2021; 49: D412–D419.
  30. Mueller HM, Franzisky BL, Messerer M, Du B, Lux T, et al. Integrative multi-omics analyses of date palm roots and leaves reveal how the halophyte land plant copes with seawater. Plant Genome. 2024; 17: e20372.
  31. Ouertani R, Abid G, Karmous C, Ben Chikha M, Boudaya O, et al. Evaluating osmotic and oxidative stress components on barley growth under salt stress. AoB Plants. 2021; 13: 34.
  32. Patro R, Duggal G, Love MI, Irizarry RA, Kingsford C. Salmon provides fast and bias-aware quantification of transcript expression. Nat Methods. 2017; 14: 417–419.
  33. Perveen N, Dinesh MR, Sankaran M, Ravishankar KV, Krishnajee HG, et al. Comparative transcriptome analysis of salt-tolerant and sensitive polyembryonic mango genotypes. Front Plant Sci. 2023; 14: 1152485.
  34. Radwan O, Arro J, Keller C, Korban SS. RNA-seq transcriptome analysis in date palm suggests multi-dimensional responses to salinity stress. Trop Plant Biol. 2015; 8: 74–86.
  35. Raghavan V, Kraft L, Mesny F, Rigerte L. A simple guide to de novo transcriptome assembly and annotation. Brief Bioinform. 2022; 23: 563.
  36. Reeve AB. Phylogenomics of the Roystonea genus, the Royal Palms of the Caribbean [thesis]. University of Miami; 2023.
  37. Ruiz KB, Maldonado J, Biondi S, Silva H. RNA-seq analysis of salt-stressed versus non salt-stressed transcriptomes of Chenopodium quinoa landrace R49. Genes. 2019; 10: 1042.
  38. Sadder MT, Ali AAM, Alsadon AA, Wahb-Allah MA. Long-term salinity-responsive transcriptome in advanced breeding lines of tomato. Plants. 2025; 14: 100.
  39. Sarwar MB, Ahmad Z, Rashid B, Hassan S, Gregersen PL, et al. De novo assembly of Agave sisalana transcriptome in response to drought stress. Sci Rep. 2019; 9: 396.
  40. Si CC, Li YB, Hai X, Bao CC, Zhao JY, et al. Genome-wide identification and expression analysis of MYB transcription factor family in coconut. Int J Mol Sci. 2024; 25: 10048.
  41. Simão FA, Waterhouse RM, Ioannidis P, Kriventseva EV, Zdobnov EM. BUSCO: assessing genome assembly and annotation completeness with single-copy orthologs. Bioinformatics. 2015; 31: 3210–3212.
  42. Singh R, Ong-Abdullah M, Low ETL, Manaf MAA, Rosli R, et al. Oil palm genome sequence reveals divergence of interfertile species. Nature. 2013; 500: 335–339.
  43. Sun X, Kaleri GA, Mu Z, Feng Y, Yang Z, et al. Comparative transcriptome analysis of epicuticular wax accumulation under salt stress in coconut. Plants. 2024; 13: 141.
  44. Talukder SK, Azhaguvel P, Mukherjee S, Young CA, Tang Y, et al. De novo assembly and characterization of tall fescue transcriptome under water stress. Plant Genome. 2015; 8.
  45. Tatusov RL, Galperin MY, Natale DA, Koonin EV. The COG database: a tool for genome-scale analysis. Nucleic Acids Res. 2000; 28: 33–36.
  46. Wang W, Huang S, Wang Z, Cao P, Luo M, et al. Transcriptomic analysis and co-expression network profiling of wheat under salt stress. BMC Genom Data. 2024; 25: 36.
  47. Wang Y, Liu W, Li W, Wang C, Dai H, et al. Integrative metabolome and transcriptome analysis of flavonoid biosynthesis in soybean under salt stress. Front Plant Sci. 2024; 15: 1415867.
  48. Warnes MGR, Bolker B, Bonebakker L, Gentleman R, Huber W, et al. Package gplots: various R programming tools for plotting data. 2016.
  49. Wickham H. Data analysis. In: ggplot2: elegant graphics for data analysis. Cham: Springer International Publishing; 2016. p. 189–201.
  50. Wu T, Hu E, Xu S, Chen M, Guo P, et al. clusterProfiler 4.0: a universal enrichment tool for interpreting omics data. Innovation (Camb). 2021; 2.
  51. Xu P, Liu Z, Fan X, Gao J, Zhang X, et al. De novo transcriptome sequencing of Gossypium aridum under salt stress. Gene. 2013; 525: 26–34.
  52. Yaish MW, Kumar PP. Salt tolerance research in date palm: past, present and future perspectives. Front Plant Sci. 2015; 6: 348.
  53. Yaish MW, Patankar HV, Assaha DVM, Zheng Y, Al-Yahyai R, et al. Genome-wide expression profiling of date palm under salinity. BMC Genomics. 2017; 18: 246.
  54. Young MD, Wakefield MJ, Smyth GK, Oshlack A. Gene ontology analysis for RNA-seq datasets. Genome Biol. 2010; 11: R14.
  55. Yousefirad S, Soltanloo H, Ramezanpour SS, Nezhad KZ, Shariati V. RNA-seq analysis reveals genes mediating salt tolerance in mutant barley. PLoS One. 2020; 15: e0229513.
  56. Zhang F, Lu F, Wang Y, Zhang Z, Wang J, et al. Combined transcriptomic and metabolomic analyses of sorghum genotypes under salinity stress. Front Plant Sci. 2022; 13: 880373.
  57. Zhao S, Guo Y, Sheng Q, Shyr Y. Heatmap3: an improved heatmap package. BMC Bioinformatics. 2014; 15: 1–2.
  58. Zhao Y, Williams R, Prakash CS, He G. Gene-based SSR markers in date palm. BMC Plant Biol. 2012; 12: 237.
  59. Zhou H, Li Y, Feng S, Wu Z, Zheng D, et al. Joint transcriptome–metabolome analysis of rice under salt stress. Plant Stress. 2023; 10: 100251.

MedDocs Publishers

We always work towards offering the best to you. For any queries, please feel free to get in touch with us. Also you may post your valuable feedback after reading our journals, ebooks and after visiting our conferences.